首页 > 全部 > 期中专项 > 专题 08 课外阅读(期中专项训练)三年级语文上学期(统编版·新教材)

小学 专题 08 课外阅读(期中专项训练)三年级语文上学期(统编版·新教材)
手机端访问

¥1.00 ¥10.00
68人下载

----预览已结束,还剩44页未读----
会员可免费下载高清完整文档
剩余未完,查看全文
收藏
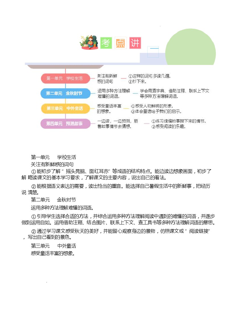
专题 08 课外阅读(期中专项训练)三年级语文上学期(统编版·新教材)

1. 本站所有资源来源于用户上传和网络收集,因此不包含技术服务请大家谅解!
2.本站部分资源包有加密,加密统一密码为:www.51zhanma.cn
3. 本站不保证所提供下载的资源的准确性、安全性和完整性,资源仅供下载学习之用!如有链接无法下载、失效或广告,请联系客服处理!
4. 您必须在下载后的24个小时之内,从您的电脑中彻底删除上述内容资源!如用于商业或者非法用途,与本站无关,一切后果请用户自负!
5. 如果您也有好的资源或教程,您可以投稿发布,用户购买后有销售金额的50%以上的分成收入!
6.如有侵权请联系客服邮件service@zhipall.com

推荐资源

客服

扫码添加客服微信

热线

官方客服

如遇问题,请联系客服为您解决

电话客服:xz500502

客服微信:xz500501

工作时间:9:00-18:00,节假日休息

公众号

扫码关注微信公众号